Ручная измельчитель табака травы специй мощная


Поделиться:

Цена:6,50 $ - 7,50 $*
Стоимость в USD (на сегодня):Узнать

Количество:

Описание и отзывы

Характеристики





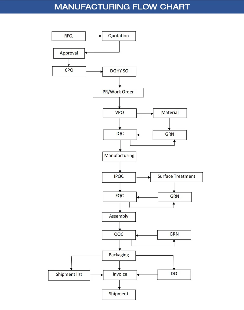
Mechanical / Structure Parts One-Stop Manufacturer
CNC machining / Mold-Tooling / Metal Parts / Plastic Parts / Assembly

Many designer and start up company have amazing ideas and new products includes plastics, metals, electronics components and so on. But how to find a professional and reliable manufacturer to help them make their ideas come true? You might be one of them?

DGHY Tmetal is a good choice for you!
We offer not only custom parts service, tool & die mold design and manufacturing, casting and injection molding production, sheet metal fabrication, but also offer final product assembly service. We can help your project from prototyping, trial run, to final smooth mass production. OEM, ODM both are welcome.

DGHY quite understand prototyping phase is very important for you to find out where the designs' problem is, our engineering technical team will give strong support from design improving to process improving, until get your prototype done perfect.

For custom parts manufacturing, generally, we make prototype by CNC machining in our CNC Machine shop.
For trial run, if quantity not large, CNC machining still is a better way to choose.
Mass production will need open Die mold(Tooling), this way production capacity will increase a lot, product cost will get much cheaper and quality will be more stable as well.

DGHY offer you one-stop manufacturing solution, we have our own Mold Tooling workshop, CNC machining shop, die casting shop, plastic injection shop and sheet metal fabrication shop, this enable us could help you saving your project management cost and time, and make your products to be more competitive in the market!








Specification
According to your requirement.
Main Equipment
CNC Machining center 3,4 and 5 axis (Haas Fanuc Brther), CNC Lathe(CITIZEN,Tsugami), Grinding machine, Cylindrical grinder
machine, Drilling machine, Laser Cutting Machine,EDM Machine,etc.
Drawing format
JPG, PDF, CAD, DWG, STP, STEP,IGS
Material
Aluminum,Stainless steel, brass, copper, carbon steel, beryllium copper,titanium alloy plastic etc.
Processes
CNC Turning, CNC Milling,Die Casting,Laser Cutting,Injection Molding,Stamping,Electric Discharge Machining (EDM),Bending,
Welding,Spinning, Wire Cutting,
Surface Treatment
anodizing,brush,Sand blasting, high polished,plating, powder coating, painting,Electroplating,silk screen,engrave,etc.
Tolerance
±0.003 mm
Inspection Equipment
Callipers, Micrometer, altimeter,CMM(3D coordinate measuring machine PC dmis), Danstin TRIMOS V5
2.0 D measurement Instrument,go-no go gauges,Thread gauge
QC Control
100% inspection before shipment
Lead time
3-5 working days for samples, 10-20 days for mass production
Packaging
Regular: Paper, Foam, PE bag, EPE form, Carton;
Other: According to customers' requirements
Payment Terms
50% T/T in advance, 50% balance before shipment









































Похожие товары

Новинки - Розница

0.0752 s.