СВЕТОДИОД Cree XKR XHP70 медная звезда радиатор базовая пластина печатной платы 20


Поделиться:

Цена:*
Стоимость в USD (на сегодня):Узнать

Количество:

Описание и отзывы

Характеристики


Cree XKR XHP70 LED Copper Star Heatsink Base Plate PCB Circuit Board 20mm

Kerui Electronic Factory:

We are professional PCB manufacturer with twenty years experiences . Products range-single, double side ,multi-layer PCB and MCPCB.

We can provide fast prototype service – S/S in 24hrs , 4-8layers in 48-96 working hrs production time.

Aluminum Based PCB,Single Sided Aluminum PCB,Al Core PC .

1.Specifications

mcpcb 

1.20 years of experience in PCB&PCBA industry 

2. High quality, good price and service 

3.Delivery time:1-3weeks 

4. Certficates: UL,ISO9001:2008,Rohct

-1.jpg

01.jpg

 

3.Technical capacity

No.ItemsIndex
1Surface Treatment HASL,Immersion gold,Flash gold, plated silver, OSP
 2LayerSingle-side, Double Side
 3PCB Thickness0.6-5mm
 4Copper Foil Sickness0.5-4Oz
 5Min hole diameterT/2mm
 6Min Line width0.15mm
 7Layers1-4 layers
 8Max board size585mm*1185mm
 9Min board size3mm*10mm
 10Board thickness0.4-6.0mm
 11Min space0.127mm
 12 PTH wall thickness >0.025mm
 13 V-cut 30/45/60 degree
 14 V-cut size 5mm*1200mm
 15 Min.bag pad 0.35mm

 

Offer: single sided mcpcb,double sided mcpcb,double-layer mcpcb,bendable mcpcb,COB mcpcb,direct thermal exchange mcpcb, eutectic bonding flip-chip mcpcb.Customized mcpcb is our main business!

 4.Company Profile

       Shenzhen Kerui Electronic Industrial Co., Ltd was founded in 1995, which is a high-tech enterprise specialized in high thermal conductivity metal based insulating electronic materials research, development ,processing and development of its secondary products. Our products are widely used in telecommunications, electricity, electronics,  medical equipment, machinery equipment,LED lighting and other fields.

      Through years of continuous exploration and development, has accumulated a profound theoretical level and rich production experience. Our products has passed ISO9001: 2008 Quality Systems Authentication, SGS product testing, RoHS Authentication, UL Authentication & National High-tech authentication, and implemented Quality and Environmental Management System in conformance to required standard of ISO14000 and TS16949 as well as improved continuously with standard management to maintain the best competitiveness of company.
        Presently, our products have been applied extensively in enterprises around the world such as German, England, Italy, Spain, USA, Canada, Korea, Singapore, Malaysia, India as well as Chinese Hong Kong, Macao and Chinese Mainland etc. At the same time the professional theoretical level and rich production experience have made us win the trust of customers, and product quality has been affirmed fully in the extensive application of customers.  

 

1.aluminum base pcb led light 
2.aluminum substrate pcb 
3.aluminum base copper-clad laminate pcb 
4.aluminum base pcb

 1)material: FR-4, Copper, Aluminum based 

2)layer: 1-4
3)copper thickness: 0.5oz, 1.0oz, 2oz, 3oz,  4oz
4)surface finish: HASL,  OSP, Immersion Gold, Immersion silver,Flash gold, Plated silver.
5)solder mask color: Green, black, white.
6)V-cut angle: 30, 45,60 degree 
7)E-test voltage: 50-250V 

8)Certificate: UL, ISO9001, RoHS 

5.Our factory

DSC_1820DSC_1810DSC_1165DSC_0582DSC_0579DSC_0567DSC_0561DSC_0137

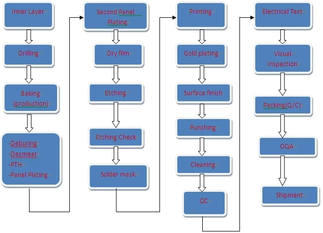
 6.Process flow

36020150901131141.jpg

 7.Why us?

Quality

Our ISO/SGS/UL/Rohs standards insure quality assemblies from start to finish. Whether it's a simple custom product or a complex turnkey production run, Kerui will adhere to the highest quality standards.

 

Capable

Kerui offers the latest in assembly capabilities and qualifications insuring that quality is built into every product we produce.

 

Experience

When it comes to your build you want a partner you can depend on. Our management team has roughly 20 years of combined industry knowledge. Our engineering team has over 15 years experience.

 

Protecting your interests

Protecting your Intellectual Property is job one! Our staff of trained professionals are all working under a strict confidentiality contract and treat your important documentation as they would their own.

 

Flexibility

We pride ourselves on our ability to custom tailor programs around our customers' needs. We take time to listen to your unique business needs and then set out to surpass them.

2014113013296.jpg2014113048385.jpg2014113098800.jpg2014121962753.jpg

 

If you send us your Gerber Files and PCB specifications, we will quote for you within 12 hours. We always try our best to satisfy with your esteemed company! 

 

 



Похожие товары

Новинки - Розница

0.0386 s.