DC5V Инфракрасный Ручной сканирующий трехуровневый датчик


Поделиться:

Цена:3,00 $ - 3,50 $*
Стоимость в USD (на сегодня):Узнать

Количество:

Описание и отзывы

Характеристики


60.jpg


Quick Details


 








































Place of OriginGuangdong,China(Mainland) Brand Namekenshap
Model NumberLYXD-S04 UsageAutomatic Infrarde Tap Sensor
Input VoltageDC 24V Output Power8W
ColorBrown Line Lenhth 
 Quiescent Current ≤10mA  Scan cycle 500ms(Custmizable)

 


Supply Ability


 


Supply Ability:     5000 Piece/Pieces per Week


 


 


Packaging & Delivery


 


Packaging Details       500PCS/ctn


 


Port                              ShenZhen


 


Lead Time                   With 5 working days


 


 











LYXD-S04 is an ultra-small intelligent non-contact sensor switch developed by the principle of infrared diffuse reflection. It consists of an infrared emitting diode and an infrared receiving diode. It can be used for alarm, intelligent switch, etc. by receiving the infrared wave reflected by the front obstacle and reflecting it.










 


Features:


 


1 infrared induction;

2 induction angle ≤ 20 °;

3 After induction, the three output modes can be customized, respectively, switch, third gear dimming, cabinet door sensing mode, default switching mode;

4 sensing distance can be customized, the default is 5-7CM;

5PCB board structure shape and module scheme can be customized;

6 applications: LED induction lighting.


 

 


Specifications:


 


1 \\Power input: DC24V;

2 \\ \\Induction angle: ≤20°

3 \\ sensor type: infrared diffuse reflection induction;

4 \\Power consumption: <1MA;

5 \\Output mode: default switch;

6 \\ working temperature: -10-60 ° C


 


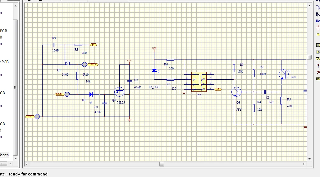
Schematic design:


 


QQ20190916085308.png


 


 


 


PCBLAYOUT:


 


 

 


Code write:


 


QQ20190916085515.png


 


 


Note:


 


Customized by customers:including product function,PCB shape,plastic mold design and processing...!


 


 


Company building:


 


Company building.jpg


 


 


Company front desk:


 


Company front desk.jpg


 


 


 


Automated production workshop:


 


Production equipment.jpg


 


 


 


Product R & D Department:


 


R & D Department.jpg


 


 


Production workshop processing scene:


 


Production workshop.jpg


 


 


 


 


 Sensor International Exhibition:Exhibition.jpg


 


 


 



Новинки - Розница

0.0232 s.